正激和反激是两种不同的开关电源技术
正激式开关电源

01 简介
正激式开关电源是指使用正激高频变压器隔离耦合能量的开关电源,正激式开关电源中结构比较复杂,输出功率高,适用于低压,大电流(100W-300W)的开关电源,应用广泛。
正激的变压器只有变压功能,整体可以看成一个带变压器的buck电路。
02 原理
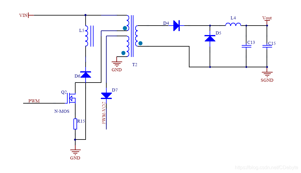
正激式开关电源:当开关管接通时,输出变压器充当介质直接耦合磁场能量,电能与磁能相互转化,使输入输出同时进行。
如下图所示

03 缺点
防止变压器初级线圈产生的反电动势把开关管击穿,需要增加反电动势绕组
次级多加1个电感进行储能滤波,成本较高
正激式开关电源变压器的体积要比反激式开关电源变压器的体积大。
反激式开关电源

01 简介
反激式开关电源是指使用反激高频变压器隔离输入输出回路的开关电激,变压器不仅起到变换电压传输能量的作用,同时还起到储能电感的作用,反激式变压器类似于电感的设计。
电路比较简单,易控制,反激式在20-100W的小功率方面应用非常广泛。
反激的变压器可以看作一个带变压功能的电感,是一个buck-boost电路。
02 原理
当开关管导通时,变压器原边电感电流上升,由于反激电路输出线圈同名端相反,因此输出二极管截止,变压器储存能量,负载由输出电容进行能量供应,
当开关管截止时,变压器原边电感感应电压反向,此时输出二极管导通,变压器的能量通过二极管向负载供电,同时对电容充电。

03 总结
工作原理不同:正激是初级工作次级也工作,次级不工作有续流电感续流,一般是CCM模式。功率因数一般不高,而且输入输出和变比占空比成比例。反激是初级工作,次级不工作,两边独立开来,一般DCM模式下,但是变压器的电感会比较小,而且需要加气隙,所以一般适合中小功率情况。
正激变压器是理想的,不储能,但是由于励磁电感是有限值,励磁电流使得磁芯会大,为避免磁通饱和,变压需要辅助绕组进行磁通复位。反激变压器工作形式可以看做耦合电感;电感先储能,再放能,由于反激变压器的输入、输出电压极性相反,固当开关管断开之后,次级可以提供磁芯一个复位电压,因而反激变压器不需额外增加磁通复位绕组。
正激式开关电源与反激式开关电源的区别对比表
| 正激式开关电源 | 反激式开关电源 |
| 正激是当变压器原边开关管导通时同时能量被传递到负载上,当开关管截止时变压器的能量要通过磁复位电路去磁。 | 反激是当原边开关管导通时给变压器存储能量。但能量不会加在负载上,当开关管截止时,变压器的能量释放到负载侧。 |
| 当开关管关断时,正激的输出主要靠储能电感和续流二级管来维持输出。 | 反激的输出主要靠变压器次级释放能量来维持输出。 |
| 正激电路不宜做多路输出,正激电路要用脉宽调整做稳压必须在次极整流以后串电感,不然输出电压主要由输入决定,与脉宽影响不大,脉宽只影响输出纹波。 | 反激电路在原理上就适合多路输出稳压。反激电路首先储能,后把能量按各路的电压比率供应给每一路,先可以认为每路的输出比例是不变的,按电流谁需要多给谁多的原则分配。 |
| 正激式变压器不蓄积能量,只担负偶合传输 | 反激式变压器需把开通过程中的能量蓄积在本身,关断过程中再释放 |
| 正激式变压器不用调节电感值 | 反激式需调节电感值 |
| 正激式工作存在剩磁为防饱和需消磁电路,本身不蓄能需要蓄能线圈和续流二极管 | 反激式不用蓄能线圈和续流二极管 |
| 正激主要用在中等功率电路 | 反激主要用在功率需求不大的情况 |
| 正激初次级绕组同名端相同 | 反激初次级绕组同名端相反 |
| 正激输出功率高,成本高。所以在大功率电源中常用。 | 反激式可做小功率,成本低,调试相对简单些,所以在小功率电源中常用。 |
以上为本次内容全部,希望对您有用,非常感谢您抽出宝贵的时间来这里。欢迎在评论区留言,并持续关注获取更多精彩内容。
