在我们电路设计中,常常会遇到无线通信电平转换的问题,在应用电平转换的措施之前还需要判断进行电平转换的必要性。
如果你是用的是3.3V器件作为输出,而5V器件作为接收,那么这种低电平输出不会损坏器件,而且大部分3.3V器件输出高电平的时候也能够满足5V器件的高电平输入标准,这时候你就不需要电平转换。唯一需要注意的是如果外部5V器件需要从3.3V设备取电流的话,你需要查阅数据手册上对于接口拉电流的最大值。有需要的话,增加缓冲器件(如74HC245)。
如果反过来,想要使用5V输出的器件驱动3.3V的外设的话,你就需要考虑电平转换器件的必要性了。但有些3.3V的芯片在设计中已经被设计为可容忍5V输入了。这样的芯片就可以直接使用5V的主控来直接驱动,最经典的一个例子就是74LVC系列芯片。
CMOS器件对于高低电平的判断标准并不是一个具体值,而是基于电源电压的百分比。一般来说CMOS器件的高电平标准应大于0.7倍的电源电压(也就是说,用5V供电时,高电平的标准将为3.5V),这就会导致3.3V标准下的高电平无法触发。但是这也不是绝对的,部分器件可以在3.3V电平标准下正常工作,即使标称的正常工作电压是5V。对于这种问题,最好还是使用写明了可以兼容3.3V电平标准的器件。
而TTL器件来说,工作在5V电压下时其高电平判断的标准是确定的2V。这也是为什么单向使用TTL器件的时候能够正常判断电平高低的原因。
现在我们就介绍几种常用的通信电平转换的方案
(1)晶体管+上拉电阻法
就是一个双极型三极管或 MOSFET,C/D极接一个上拉电阻到正电源,输入电平很灵活,输出电平大致就是正电源电平。

(2)OC/OD 器件+上拉电阻法
利用OC或者OD门电路,这样集电极或者漏极都可以通过一个电阻上拉到一个新的VCC,其基极或者栅极就可以连接另外一个VCC,这样也就实现了3.3V控制5V的电平信号输出。注意这里需要选择好上拉电阻阻值,还要考虑MCUIO的驱动能力。这类电路大部分运用在输出电路上的电平转换电路。
(3)74xHCT系列芯片升压 (3.3V→5V)
凡是输入与 5V TTL 电平兼容的 5V CMOS 器件都可以用作 3.3V→5V 电平转换。
——这是由于 3.3V CMOS 的电平刚好和5V TTL电平兼容(巧合),而 CMOS 的输出电平总是接近电源电平的。
廉价的选择如 74xHCT(HCT/AHCT/VHCT/AHCT1G/VHCT1G/。。。) 系列 (那个字母 T 就表示 TTL 兼容)。
(4)专用电平转换芯片
利用特定的电平转换芯片,将3.3V和5V进行转换。例如74LVC4245A,74ALVC164245这两款芯片用的比较多。它存在5V VCCA和3.3V VCCB,2个电源管脚,这样就可以实现5V和3.3V的转换了,同时DIR控制数据方向,这样也实现了3.3V到5V,和5V到3.3V的两个方向转换。另外74LVC4245A还可以增加MCUIO的电流驱动能力。我在设计中如果需要的话会首选这个芯片。74ALVC164245是16Bit,功能和74LVC4245A差不多。
(5)电阻分压法
最简单的降低电平的方法。5V电平,经1.6k+3.3k电阻分压,就是3.3V。

(6)限流电阻法
如果嫌上面的两个电阻太多,有时还可以只串联一个限流电阻。某些芯片虽然原则上不允许输入电平超过电源,但只要串联一个限流电阻,保证输入保护电流不超过极限(如 74HC 系列为 20mA),仍然是安全的。
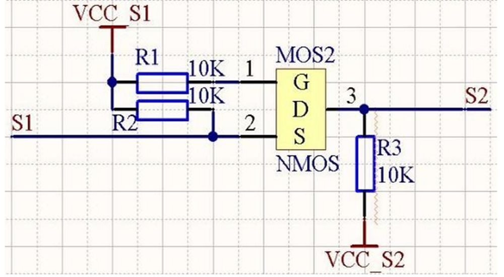
最后这里介绍一个简单的可以实现两个电平的相互转换的经典电路。

上图中,S1,S2为两个信号端,VCC_S1和VCC_S2为这两个信号的高电平电压.另外限制条件为:
1,VCC_S1<=VCC_S2.
2,S1的低电平门限大于0.7V左右(视NMOS内的二极管压降而定).
3,Vgs<=VCC_S1.
4,Vds<=VCC_S2
对于3.3V和5V/12V等电路的相互转换,NMOS管选择AP2306即可,原理比较简单。
如下图MOS-N 场效应管 双向电平转换电路-- 适用于低频信号电平转换的简单应用。

如上图所示电路,双向传输原理:
为了方便讲述,定义 3.3V 为 A 端,5.0V 为 B 端。
A端输出低电平时(0V) ,MOS管导通,B端输出是低电平(0V)
A端输出高电平时(3.3V),MOS管截至,B端输出是高电平(5V)
A端输出高阻时(OC) ,MOS管截至,B端输出是高电平(5V)
B端输出低电平时(0V) ,MOS管内的二极管导通,从而使MOS管导通,A端输出是低电平(0V)
B端输出高电平时(5V) ,MOS管截至,A端输出是高电平(3.3V)
B端输出高阻时(OC) ,MOS管截至,A端输出是高电平(3.3V)
优点:
1、适用于低频信号电平转换,价格低廉。
2、导通后,压降比三极管小。
3、正反向双向导通,相当于机械开关。
4、电压型驱动,当然也需要一定的驱动电流,而且有的应用也许比三极管大。