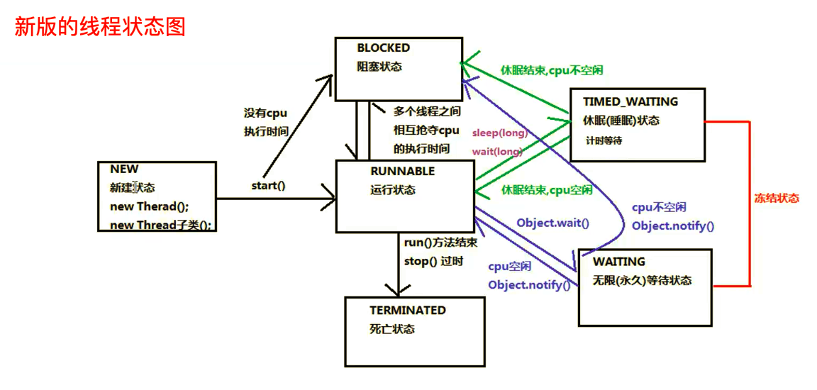
线程状态图

在这里插入图片描述

在这里插入图片描述

本文来自互联网用户投稿,该文观点仅代表作者本人,不代表本站立场。本站仅提供信息存储空间服务,不拥有所有权,不承担相关法律责任。如若转载,请注明出处:http://www.mzph.cn/news/333311.shtml

如若内容造成侵权/违法违规/事实不符,请联系多彩编程网进行投诉反馈email:809451989@qq.com,一经查实,立即删除!

相关文章

计算机软件高级证书试题,高级程序员认证考试经验总结

我今年5月23日参加了计算机水平考试的软件设计师(高级程序员)级别考试,当时报考的目的是想通过该级别的考试,证明自己的水平,工夫不负有心人,考了54/54。我考了两次,第一次是去年10月份考的,考了42/52&…

计算机考试视频教程江西,江西计算机二级自学教程推荐:公共基础知识(2018年版)...

&nbsp&nbsp[导读]:江西计算机二级自学教程推荐:公共基础知识(2018年版),更多计算机等级考试用书、考试内容和考试模拟试题,请访问易考吧计算机等级网江西计算机二级自学教程推荐:公共基础知识(2018年版)喜讯:易…

java ldap操作实例_Java Spring Security示例教程中的2种设置LDAP Active Directory身份验证的方法...

java ldap操作实例LDAP身份验证是世界上最流行的企业应用程序身份验证机制之一,而Active Directory (Microsoft为Windows提供的LDAP实现)是另一种广泛使用的LDAP服务器。 在许多项目中,我们需要通过登录屏幕中提供的凭据使用LDAP对…

IntelliJ IDEA 修改单行注释的格式

文章目录修改 Java 编码中单行注释的格式修改 HTML 编码中单行注释的格式修改 Java 编码中单行注释的格式 根据下图所示的步骤进行设置: 成功设置后,单行注释的格式如下图所示: 修改 HTML 编码中单行注释的格式

目前的计算机系统属于第三代电子计算机,计算机应用基础判断题

计算机 练习题44、 计算机的硬件系统由控制器、显示器、打印机、主机、键盘组成。( )45、 计算机的内存储器与硬盘存储器相比,内存储器存储量大。( )46、 在计算机中,1000K称为一个M。( )47、 在计算机中,1024B称为一个KB。( √ )48、 计算…

synology smb_用于在Synology NAS上测试Spring Boot Web应用程序的JUnit模拟文件

synology smb对于将在Synology RS815 NAS上检查备份文件的Spring Boot应用程序,我们希望能够轻松测试此NAS上存储的文件,而不必复制存储在其上的7TB。 理想情况下,我们希望创建相同的文件结构以在Spring开发配置文件中使用Web应用程序&…

Sublime Text for Mac如何支持GBK编码

需要安装相关的字符编码插件,你可以安装以下三款插件: 1.ConvertToUTF8 :GBK 转 UTF8 插件 推荐安装这个,这个插件不仅可以解决 GBK 的问题,还可以解决其它的编码问题。 In most cases, this plug-in will take car…

常州全国计算机考点,2017年常州高考考点及考场查询系统

出国留学网高考考场查询频道为大家提供2017年常州高考考点及考场查询系统,更多高考准考证及高考考场信息请关注我们网站的更新!猜你喜欢:进场及出场后一、“穿”“带”双齐进考场。穿着整齐进考场,不要穿拖鞋,背心等。带齐考试用品…

vmware用户名和密码_VMWare vijava –“用户名或密码不正确”异常的奇怪情况

vmware用户名和密码在我参与的一个项目中,我们使用yavijava (这是vijava的分支 )库与托管我们的VM的vCenter进行交互。 vCenter通过其Web服务端点公开了各种API,这些API通过HTTP调用。 yavijava库具有必要的钩子,允许开…

大学计算机系学生,大学计算机专业学生自我介绍

大学计算机专业学生自我介绍当进入一个新环境,我们不得不需要向他人介绍自己,自我介绍是一种认识自我的手段。那么自我介绍有什么格式呢?以下是小编收集整理的大学计算机专业学生自我介绍,仅供参考,大家一起来看看吧。…

java从数组查找指定整数_如何在Java中使用重复项查找整数数组中的K个缺失数字?...

java从数组查找指定整数自从我讨论任何编码或算法面试问题以来已经有很长时间了,因此我想重新考虑一种最流行的基于数组的编码问题,即在给定数组中查找缺失的数字。 在进行编程工作面试之前,您可能已经听说过或看到过此问题,但是面…

Java代码的执行顺序

代码块的执行顺序如下: 1.静态块 2.父类构造器 3.本类中的块 4.本类的构造器 代码语句执行顺序: 整体是从上到下,从左到右,但是赋值语句,则是从右到左,必须先执行等号右边的语句得到值,再声明…

百度feeds联盟软件测试开发,UI 自动化测试用例整理举例-百度首页

前言现在分享下如何进行用例整理和组合管理。例子:以喜闻乐见的 百度 首页为例吧。场景分析:1. 测试点:百度首页,我们可以设定红色部分为测试点:共用 7 个测试点:测试搜索功能是否正常。测试右上 6 个常用链…

jdk8读取文件_用于从文件读取/写入文件的新JDK 11文件方法

jdk8读取文件我之前的文章重点讨论了可能添加到JDK 11中的Files.isSameContent()方法。 JDK-8201276 [“(fs)向文件添加方法以从文件读取字符串或向文件写入字符串”]提到了此新方法,并重点介绍了本文的主题: readString(Path) …

IntelliJ IDEA for Mac如何通过指定的关键字查找/搜索类文件

查找对话框 按下组合键 <Shift-Command-F> 打开查找对话框&#xff0c;如下图所示&#xff1a; 匹配模式 Match case&#xff1a;区分大小写 Words&#xff1a;匹配完整的单词 例如&#xff0c;我要在下面的文本中匹配搜索 liaowenxiong Regex&#xff1a;正则表达式…

计算机活动天窗,玩出花样,天窗的正确打开方式

最近&#xff0c;一位妈妈因天窗而走红&#xff0c;甚至还引发了新一轮父母育儿方式的热烈探讨&#xff0c;车叔很疑惑&#xff0c;这天窗到底怎么了&#xff1f;原来&#xff0c;这位年轻妈妈为引导不愿上学的孩子去上学&#xff0c;灵机一动&#xff0c;采取了有别于打骂或哄…

input发送a.jax_与时俱进:在JAX-RS API中采用OpenAPI v3.0.0

input发送a.jax看到时间流逝如此之快&#xff0c;真是太恐怖了&#xff01; OpenAPI规范3.0.0是对Swagger规范的重大改进&#xff0c;大部分已于一年前发布&#xff0c;但工具赶上了一段时间。 但是&#xff0c;随着最近Swagger Core 2.0.0的正式发布&#xff0c;事情肯定会加速…

display和show的区别

一、词义不同 1、display &#xff1a;展览&#xff0c;陈列&#xff1b;陈列品&#xff0c;展览品&#xff1b;显示器&#xff1b;炫耀。 例句&#xff1a;It was an incredibledisplayof motherly love and forgiveness. 那是慈母般关爱与宽容的了不起的表现。 2、show&am…

人类一败涂地邀请好友一直显示连接服务器,人类一败涂地怎么邀请好友 局域网创建房间方法图文教学-游侠网...

人类一败涂地怎么邀请好友?想要邀请好友&#xff0c;就要先创建房间&#xff0c;有些玩家不知道具体的操作&#xff0c;这里给大家带来了“主播北北”提供的人类一败涂地局域网创建房间方法图文教学&#xff0c;一起学习下吧。局域网创建房间方法图文教学按照下列步骤操作操作…