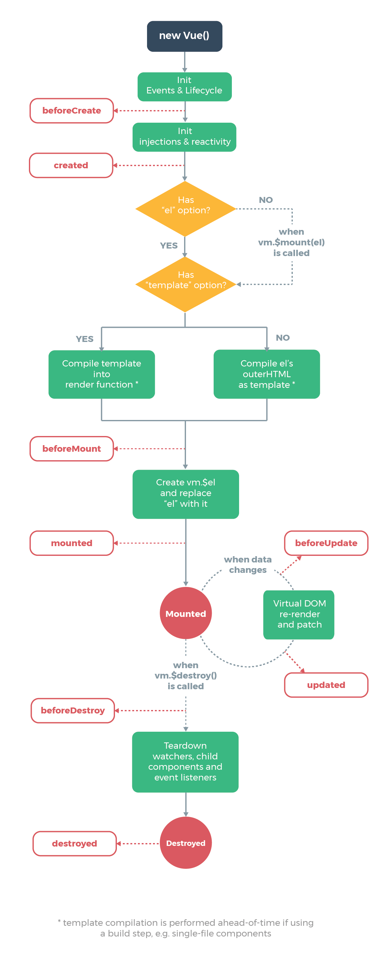
一、生命周期
vue在生命周期中有这些状态,
beforeCreate,created,beforeMount,mounted,beforeUpdate,updated,beforeDestroy,destroyed。Vue
在实例化的过程中,会调用这些生命周期的钩子,给我们提供了执行自定义逻辑的机会。

vue对象初始化过程中,会执行到beforeCreate,created,beforeMount,mounted 这几个钩子的内容
beforeCreate :数据还没有监听,没有绑定到vue对象实例,同时也没有挂载对象
created :数据已经绑定到了对象实例,但是还没有挂载对象
beforeMount: 模板已经编译好了,根据数据和模板已经生成了对应的元素对象,将数据对象关联到了对象的
el属性,el属性是一个HTMLElement对象,也就是这个阶段,vue实例通过原生的createElement等方法来创
建这个html片段,准备注入到我们vue实例指明的el属性所对应的挂载点
mounted:将el的内容挂载到了el,相当于我们在jquery执行了(el).html(el),生成页面上真正的dom,上面我们
就会发现dom的元素和我们el的元素是一致的。在此之后,我们能够用方法来获取到el元素下的dom对象,并
进 行各种操作
当我们的data发生改变时,会调用beforeUpdate和updated方
beforeUpdate :数据更新到dom之前,我们可以看到$el对象已经修改,但是我们页面上dom的数据还
没有发生改变
updated: dom结构会通过虚拟dom的原则,找到需要更新页面dom结构的最小路径,将改变更新到
dom上面,完成更新
beforeDestroy,destroed :实例的销毁,vue实例还是存在的,只是解绑了事件的监听还有watcher对象数据
与view的绑定,即数据驱动

<!DOCTYPE html>
<html><head><meta charset="UTF-8"><title>vue生命周期 </title><script type="text/javascript" src="js/vue-v2.6.10.js" ></script></head><body><div id="app"> {{message}}</div><script>//创建vue对象//钩子函数(回调函数):不用手动调用的函数/** $.ajax({* url:"",* type:"",* data:"",* dataType:"",* success:function(){* * }* ,error:function(){* * }* * })*/var vm = new Vue({el:"#app", // 选择器 $("#app")data:{message:"hello"},methods:{findAll:function(){}},beforeCreate: function() {console.log(this);showData('创建vue实例前', this);},created: function() {this.findAll();showData('创建vue实例后', this);},beforeMount: function() {showData('挂载到dom前', this);},mounted: function() {showData('挂载到dom后', this);},beforeUpdate: function() {showData('数据变化更新前', this);},updated: function() {showData('数据变化更新后', this);},beforeDestroy: function() {vm.test = "3333";showData('vue实例销毁前', this);},destroyed: function() {showData('vue实例销毁后', this);}});function showData(process, obj) {console.log(process);console.log('data 数据:' + obj.test)console.log('挂载的对象:')console.log(obj.$el)realDom();console.log('------------------')console.log('------------------')}function realDom() {console.log('真实dom结构:' + document.getElementById('app').innerHTML);}vm.message="good...";vm.$destroy();
</script>
</body>
</html></script></body>
</html>