2.认识Blender——界面及基础功能

news/2026/1/17 14:36:01/文章来源:https://www.cnblogs.com/lilith-lt/p/19496052

1.操作界面构成内容

模型、灯光、摄像机
image
image

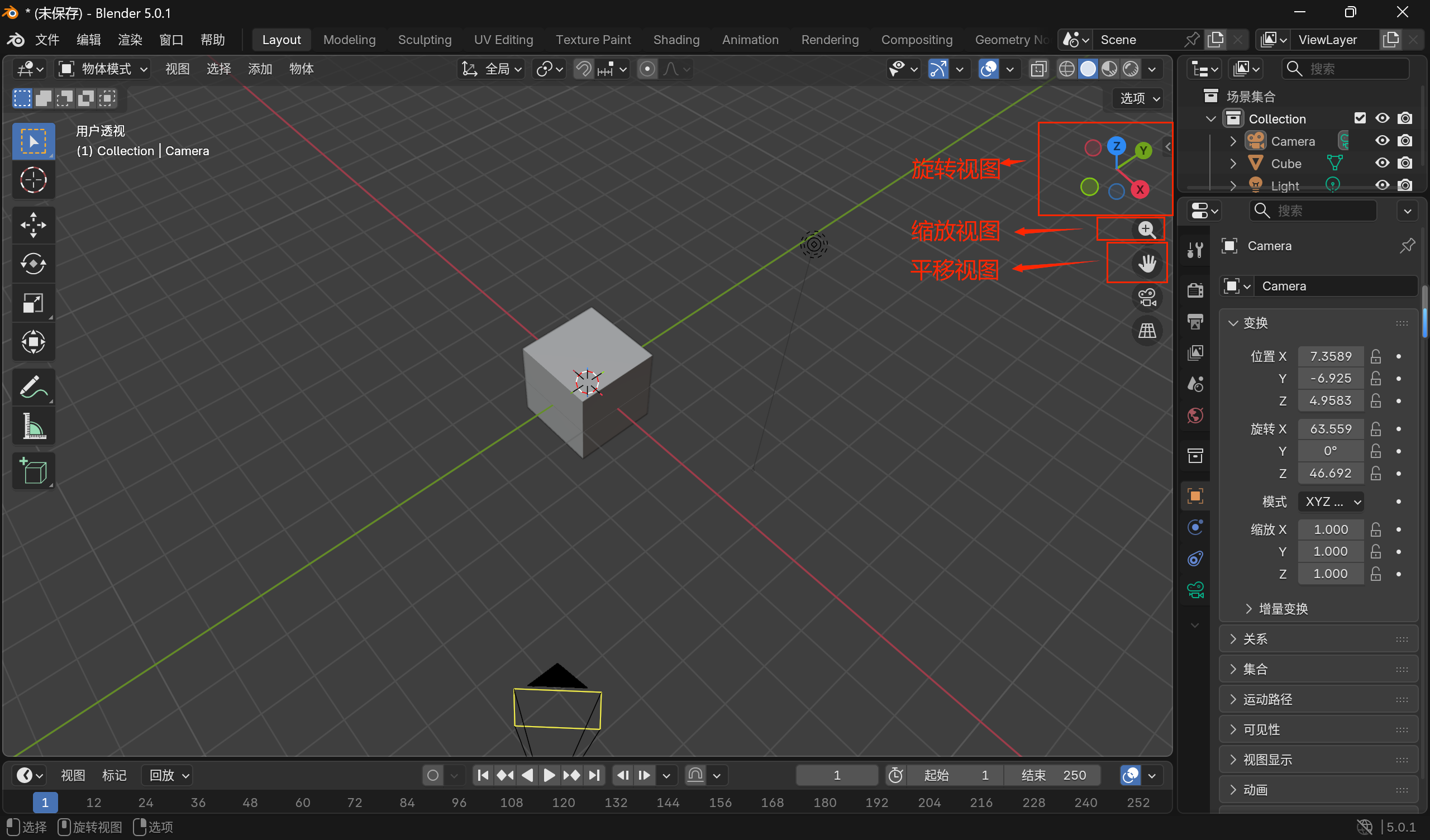
2.如何控制3D图视图和视角

旋转移动3D空间

1)按一下鼠标中键可以旋转观察3D空间
2)按shift+鼠标中键可以平移3D空间
3)滚动鼠标中键可以缩放
image

4)没有鼠标中键也可以点击界面上的功能进行操作
image
image

5)数字键盘
如果键盘右侧有数字键盘可以点击数字切换视图
1:正视图
3:右视图
7:顶视图
9:将视图反过来,如现在是顶视图,反过来就是底视图
2:向下转15度
4:向左转15度
5:切换正交视图和透视图
0:摄像机视图
.:将视图推到面前

6)派目录
如果没有数字小键盘,可以点击“~”切换派目录
image

摄像机看到都样子,也是最后我们渲染出来的样子
image

image

3.控制模型

移动(快捷键g)

点击“g”移动鼠标可以移动模型
移动到想要都位置后单击鼠标可以固定下来
进入移动模式后,点击x可以按x轴进行平移,点击y则按y轴进行平移,点击z按z轴进行平移
鼠标右键退出移动状态
alt+g:撤销移动(回到初始状态)
image

旋转(快捷键r)

点击“r”进入旋转状态后,可将模型垂直于视图进行旋转
按x、y、z可针对某个方向进行旋转
鼠标右键退出旋转状态
alt+r:撤销旋转(回到初始状态)
image

缩放(快捷键s)

按“s”进入缩放状态后,移动鼠标可以缩放模型,单击鼠标可以固定模型
按x、y、z可进行对应方向的缩放
鼠标右键退出缩放状态
alt+s:撤销缩放(回到初始状态)
image

删除

1)delete:直接删除
2)x:弹窗确认是否删除
image

4.新建物体

shift+a选择网格
image
image

5.隐藏物体

选择物体后按快捷键“h”即可隐藏
alt+h:显示隐藏的物体
shift+h:隐藏未选中的物体
image

6.复制物体

shift+d:移动并复制,如果点击鼠标右键撤销,撤销的只是移动都未知,复制的物体还在原来的位置上
image

7.选择工具

1)框选工具
image
image

2)调整工具
image

3)刷选工具
image

4)套索工具
image

5)全选(快捷键a)

本文来自互联网用户投稿,该文观点仅代表作者本人,不代表本站立场。本站仅提供信息存储空间服务,不拥有所有权,不承担相关法律责任。如若转载,请注明出处:http://www.mzph.cn/news/1173786.shtml

如若内容造成侵权/违法违规/事实不符,请联系多彩编程网进行投诉反馈email:809451989@qq.com,一经查实,立即删除!

相关文章

2026年AI搜索优化公司怎么选?聚焦垂直行业与综合能力的五大服务商选型指南 - 品牌推荐

随着生成式AI深度融入商业与日常生活,AI搜索正成为用户获取信息与做出决策的核心入口。AI搜索优化,即确保品牌信息在各类AI对话答案中被准确、优先地引用与推荐,已成为企业构建市场可见性、建立专业权威并驱动业务转…

Unity ScriptableObject 技术文档

📌 什么是 ScriptableObjectScriptableObject 是 Unity 提供的一种轻量级数据容器。 它不像 MonoBehaviour 那样挂在 GameObject 上,而是以 .asset 文件 的形式存在于项目中。 常用于存储配置数据、角色属性、技能参…

徐州市丰沛睢宁新沂邳州区英语雅思培训辅导机构推荐,2026权威出国雅思课程中心学校口碑排行榜 - 老周说教育

经教育部教育考试院认证、全国雅思教学质量监测中心联合指导,参照《2024-2025中国大陆雅思成绩大数据报告》核心标准,结合徐州市丰县、沛县、睢宁县、新沂市、邳州市4500份考生调研问卷、58家教育机构全维度实测结果…

常州市天宁钟楼新北武进金坛溧阳区英语雅思培训辅导机构推荐,2026权威出国雅思课程中心学校口碑排行榜推荐 - 老周说教育

经教育部教育考试院认证、全国雅思教学质量监测中心联合指导,参照《2024-2025中国大陆雅思成绩大数据报告》核心标准,结合常州市天宁区、钟楼区、新北区、武进区、金坛区、溧阳市5200份考生调研问卷、68家教育机构全…

基于SpringBoot的考务报名平台毕业设计

博主介绍:✌ 专注于Java,python,✌关注✌私信我✌具体的问题,我会尽力帮助你。一、研究目的本研究旨在构建一个基于SpringBoot框架的考务报名平台,以满足现代教育考试管理的高效、便捷和智能化需求。具体研究目的如下:提高考试报名…

Linux 磁盘挂载全流程实战——从新盘初始化到安全开机自启

在 Linux 运维实践中,磁盘挂载是一项“看似简单、但极易翻车”的基础操作。轻则磁盘未生效,重则系统无法启动,尤其在服务器、Kubernetes 节点、生产环境中,任何一次误操作都可能带来严重后果。 本文将结合真实运维场景&#xff0c…

完整教程:Go并发编程核心:channel和sync使用场景分析

pre { white-space: pre !important; word-wrap: normal !important; overflow-x: auto !important; display: block !important; font-family: "Consolas", "Monaco", "Courier New", …

基于SpringBoot的考勤管理系统毕业设计源码

博主介绍:✌ 专注于Java,python,✌关注✌私信我✌具体的问题,我会尽力帮助你。一、研究目的本研究旨在设计并实现一个基于SpringBoot框架的考勤管理系统,以满足现代企业对考勤管理的高效、准确和便捷性需求。具体研究目的如下:提高…

2025年长春靠谱的工业暖风机定制厂家哪个好,乏风取热箱/新风机组/翅片管/工业暖风机/散热器/空调机组企业哪家好 - 品牌推荐师

工业暖风机作为工业厂房、商业建筑及特殊场景的核心供暖设备,其性能稳定性、定制化能力及交付效率直接影响项目进度与成本。近年来,随着环保政策趋严及客户需求多元化,行业呈现“全链条交付”“合规性优先”“场景化…

基于SpringBoot的考研互助交流平台毕业设计

博主介绍:✌ 专注于Java,python,✌关注✌私信我✌具体的问题,我会尽力帮助你。一、研究目的本研究旨在构建一个基于SpringBoot框架的考研互助交流平台,以实现以下研究目的: 首先,本研究旨在提高考研备考效率。通过搭建…

基于SpringBoot的航班进出港管理系统毕设

博主介绍:✌ 专注于Java,python,✌关注✌私信我✌具体的问题,我会尽力帮助你。一、研究目的本研究旨在设计并实现一套基于SpringBoot框架的航班进出港管理系统,以提升航班管理效率,优化旅客出行体验。具体研究目的如下&#xff1a…

学Simulink--基础MPPT控制场景实例:基于Simulink的强化学习MPPT算法仿真

目录 手把手教你学Simulink 一、引言:为什么用“强化学习”做MPPT? 二、系统整体架构 强化学习框架(Markov Decision Process): 三、关键设计:RL-MPPT要素定义 1. 状态空间(State) 2. 动作空间(Action) 3. 奖励函数(Reward)— 学习的关键! 四、Simulink 建…

一文吃透 Spring 事务传播行为:7 种场景+代码实战

作为后端开发,Spring 事务是日常工作的基础,但不少人只会用 @Transactional 注解加个 rollbackFor,对底层的事务传播行为一知半解。直到遇到“嵌套调用事务不回滚”“重复提交导致数据异常”等问题,才发现对传播行…

OSPF实验-HCIA-rj

任务要求如下:首先构建一个基础模型划分广播域:area0四个广播域(骨干加三个环回),area1两个广播域(只需配一个)操作流程及知识点:一.R3同属区域0和1,应是ABRABR定义&…

手把手教你学Simulink--基础储能管理场景实例:基于Simulink的电池簇间一致性管理与均衡仿真

目录 手把手教你学Simulink 一、引言:为什么大型储能电站必须关注“簇间一致性”? 二、系统整体架构 控制层级: 三、关键一致性指标定义 四、Simulink 建模全流程 步骤1:差异化电池簇建模 步骤2:本地簇控制器&…

上饶市横峰弋阳余干鄱阳雅思培训辅导机构推荐,2026权威出国雅思课程中心学校口碑排行榜 - 苏木2025

基于全网调研与县域考生需求分析,结合权威教学评估体系,本次针对上饶市横峰、弋阳、余干、鄱阳、万年、婺源区域雅思培训市场,开展全面、深度测评,聚焦考生选课难题与考试痛点,从优质课程供给、高分提分技巧、性价…

抚州市崇仁乐安宜黄金溪资溪广昌雅思培训辅导机构推荐:2026权威出国雅思课程中心学校口碑排行榜 - 苏木2025

基于2026年雅思考试题型微调趋势及机考普及要求,结合抚州市崇仁、乐安、宜黄、金溪、资溪、广昌等区域考生核心需求,我们开展了为期一个月的全网权威调研与深度测评,聚焦雅思培训选课难题,从机构资质、师资力量、提…

抚州市崇仁乐安宜黄金溪资溪广昌雅思培训辅导机构推荐,2026权威出国雅思课程中心学校口碑排行榜 - 苏木2025

面对雅思备考中的提分瓶颈与机构选择困难,一份基于真实数据和多维测评的排行榜,成为抚州考生破解选课难题的关键。 备考雅思时,无论是自学过程中听力抓不住关键词、写作逻辑混乱的普遍困境,还是选择培训班时对师资…

机房U位资产管理传感器续航时间揭秘:超长待机让管理更轻松

机房U位资产管理传感器作为数据采集的核心终端,其续航稳定性直接决定管理体系的有效性。传统传感器因续航不足频繁停机,导致数据断层、维护繁琐,进一步加剧空间利用率低、资产跟踪难、合规记录残缺等痛点。据腾讯云开发者社区《机房U位资产管…

职场人的结构化思维

职场人的结构化思维 结构化思维职场人的结构化思维一. 什么是结构化思维1)拆解2)归纳3)重构二. 结构化思维目的和作用三. 结构化思维沟通与表达1)金字塔结构2)PREP原则四. 结构化思维问题分析方法1)5W2H分析…