大文件上传源码,支持单个大文件与多个大文件
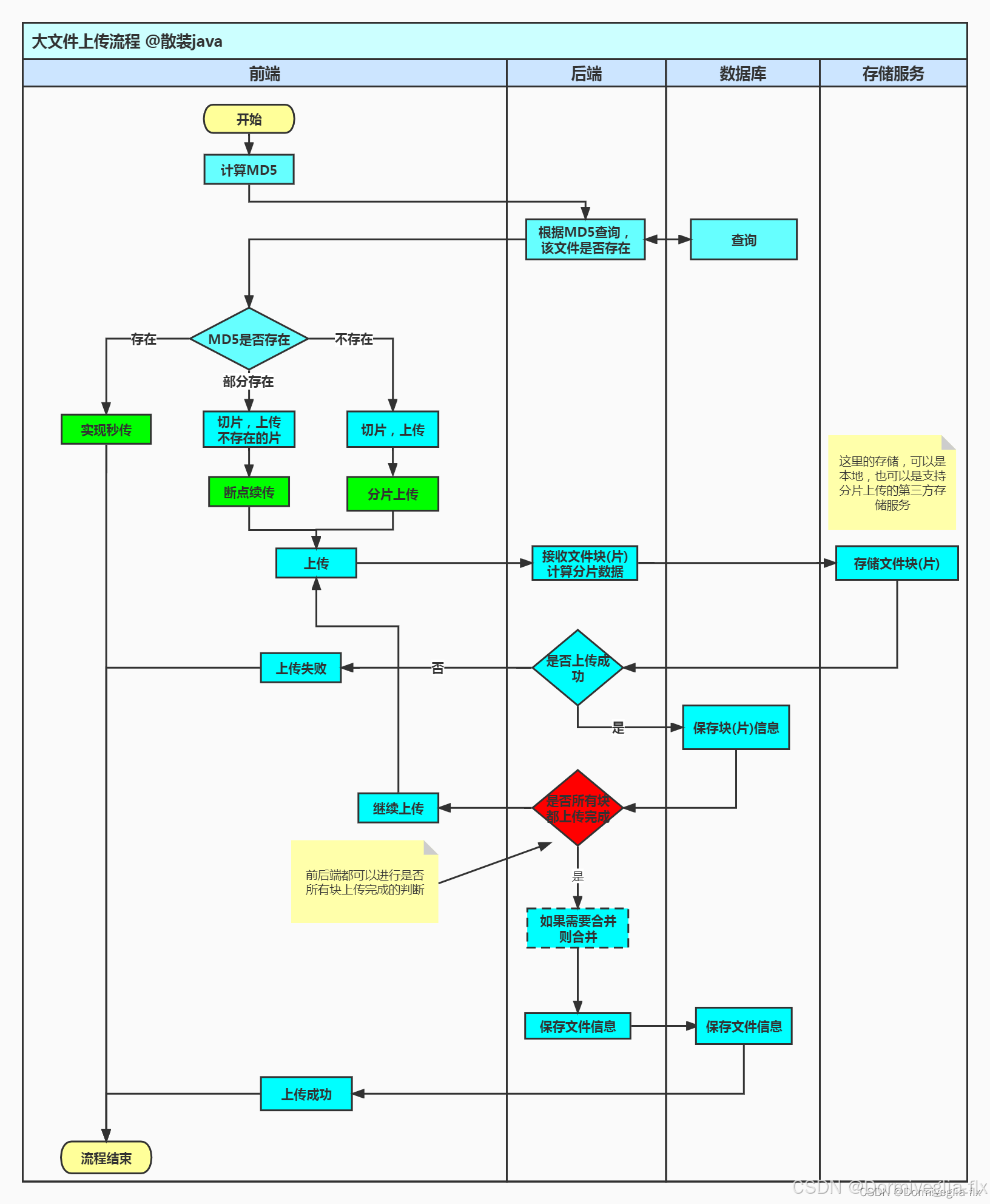
- Ⅰ 思路
- Ⅱ 具体代码
- 前端--单个大文件
- 前端--多个大文件
- 前端接口
- 后端
Ⅰ 思路
具体思路请参考我之前的文章,这里分享的是上传流程与源码
https://blog.csdn.net/sugerfle/article/details/130829022

Ⅱ 具体代码
前端–单个大文件
<template><el-upload ref="fUploadFile"multipleaction="":show-file-list="false":http-request="fhandleFileUpload":limit="2":on-exceed="fhandleExceed":on-success="fhandleSuccess":on-change="fhandleChange":file-list="fFileList"><el-button class="button" type="primary">上传</el-button></el-upload>
</template><script>
import SparkMD5 from "spark-md5";
import {fcheckFileExists, fgetUploadedChunks, fMergeChunks, fUploadedChunks} from "@/api/record/recordfile";
export default {name: "VCUpload",props:['parentId'],data(){return{fFileList: [], // 文件列表fFile: null, // 当前文件fChunkSize: 3 * 1024 * 1024, // 分片大小:3MBfChunks: [], // 分片数组fUploadedChunks: [], // 已上传分片索引fFileType:"",fFileName:""}},methods:{fhandleChange(file){this.file = file.raw;var fileName = file.name;var fileArr = fileName.split('.');this.fFileType=fileArr[fileArr.length-1];this.fFileName = file.nameconsole.log("fhandleChange",file.raw)this.initChunks();},fhandleFileUpload(data){console.log("Flx组件",data)},fhandleExceed(){},fhandleSuccess(){this.$refs.fUploadFile.clearFiles();},// ========= 分片相关业务方法 =============// 初始化分片initChunks() {if (!this.file) return;const file = this.file;this.fChunks = [];let cur = 0;while (cur < file.size) {this.fChunks.push({index: this.fChunks.length,file: file.slice(cur, cur + this.fChunkSize),});cur += this.fChunkSize;}console.log("初始化分片",this.fChunks)this.calculateMD5(); // 计算文件 MD5},// 计算文件 MD5calculateMD5() {const spark = new SparkMD5.ArrayBuffer();const reader = new FileReader();reader.readAsArrayBuffer(this.file);reader.onload = (e) => {spark.append(e.target.result);const md5 = spark.end();this.checkFileExists(md5); // 检查文件是否已存在};},// 检查文件是否已存在(秒传逻辑)checkFileExists(md5) {console.log("秒传逻辑",md5)const data = {fileMd5:md5,parentId:this.parentId}fcheckFileExists(data).then(resp=>{console.log("检查文件是否已存在",resp)if(resp.data.data){this.$message.success('文件上传成功!');}else {this.getUploadedChunks(md5); // 获取已上传分片}}).catch(res=>{this.$message.success('文件检查失败!');})},// 获取已上传分片(断点续传逻辑)getUploadedChunks(md5) {const data = {md5: md5}fgetUploadedChunks(data).then(resp=>{console.log("获取数据库中已经上传分片",resp.data.data)this.fUploadedChunks = resp.data.data;// 开始上传this.startUpload(md5);})},// 开始上传async startUpload(md5) {const allChunkLength = this.fChunks.length;for(let i=0;i<allChunkLength;i++){console.log("是否需要继续上传",this.fUploadedChunks.includes(this.fChunks[i].index+""))if (!this.fUploadedChunks.includes(this.fChunks[i].index+"")) {const formData = new FormData();let formDataObj = {chunkIndex:this.fChunks[i].index,md5:md5}let sendData = JSON.stringify(formDataObj)formData.append('dto',new Blob([sendData],{type:"application/json"}))formData.append('chunkFile',this.fChunks[i].file)const result = await this.fetchUploadedChunks(formData);if(result=="error"){this.$message.success('文件分片上传失败!');return}console.log("上传分片成功",result)this.fUploadedChunks.push(this.fChunks[i].index);// 记录已上传分片if (this.fUploadedChunks.length === this.fChunks.length) {// 合并分片console.log("合并分片")this.mergeChunks(md5);}}}},fetchUploadedChunks(formData){return new Promise((resolve,reject)=>{fUploadedChunks(formData).then((resp)=>{resolve(resp.data.data)}).catch(err=>{reject("error")})})},mergeChunks(md5) {const data = {md5: md5,fileType:this.fFileType,parentId:this.parentId,name: this.fFileName,}fMergeChunks(data).then(resp=>{console.log("分片合并成功",resp.data.data)this.$message.success('文件上传完成!');this.fFileList = []})},}
}
</script><style scoped lang="scss"></style>
前端–多个大文件
<template><div style="display: flex"><el-upload ref="fUploadFile"action="":auto-upload="false":show-file-list="false":multiple="true":http-request="fhandleFileUpload":limit="5":on-exceed="fhandleExceed":on-success="fhandleSuccess":file-list="fFileList"><el-button class="button" type="primary">选择文件</el-button></el-upload><el-button class="button" type="primary" @click.native="fsubmitUpload">上传</el-button></div>
</template><script>
import SparkMD5 from "spark-md5";
import {fcheckFileExists, fgetUploadedChunks, fMergeChunks, fUploadedChunks} from "@/api/record/recordfile";
export default {name: "VCUpload",props:['parentId'],data(){return{fFileList: [], // 文件列表fChunkSize: 3 * 1024 * 1024, // 分片大小:3MB}},methods:{// 自定义上传方法fhandleFileUpload(options){console.log("自定义上传方法",options)const { file } = options;const fileName = file.name;const fileArr = fileName.split('.');const fFileType=fileArr[fileArr.length-1];// 初始化分片const fChunks = this.initChunks(file);// 计算文件 MD5 并绑定到文件对象this.calculateMD5(file).then((md5) => {file.md5 = md5; // 将 MD5 值绑定到文件对象// 检查文件是否已存在(秒传逻辑)this.checkFileExists(md5).then((exists) => {if (exists) {this.$message.success(`${file.name} 已存在,无需上传!`);return;}// 获取已上传分片(断点续传逻辑)this.getUploadedChunks(md5).then(res=>{const fUploadedChunks = res;// 开始上传this.startUpload(md5,fChunks,fUploadedChunks,fileName,fFileType);});});});},// 文件超出限制时的回调fhandleExceed(files, fileList) {this.$message.warning(`最多只能上传5个文件!`);},fsubmitUpload(){this.$refs.fUploadFile.submit();},fhandleSuccess(){this.$refs.fUploadFile.clearFiles();},// ========= 分片相关业务方法 =============// 初始化分片initChunks(fArgsfile) {const file = fArgsfile;const fChunks = [];let cur = 0;while (cur < file.size) {fChunks.push({index: fChunks.length+"",file: file.slice(cur, cur + this.fChunkSize),});cur += this.fChunkSize;}console.log("初始化分片",fChunks)return fChunks;},// 计算文件 MD5calculateMD5(fArgsfile) {// 计算文件 MD5return new Promise((resolve) => {const spark = new SparkMD5.ArrayBuffer();const reader = new FileReader();reader.readAsArrayBuffer(fArgsfile);reader.onload = (e) => {spark.append(e.target.result);resolve(spark.end());};});},// 检查文件是否已存在(秒传逻辑)checkFileExists(md5) {return new Promise((resolve) => {const data = {fileMd5:md5,parentId:this.parentId}fcheckFileExists(data).then(resp=>{console.log("检查文件是否已存在",resp)resolve(resp.data.data)})})},// 获取已上传分片(断点续传逻辑)getUploadedChunks(md5) {return new Promise((resolve) => {const data = {md5: md5}fgetUploadedChunks(data).then(resp=>{console.log("获取数据库中已经上传分片",resp.data.data)resolve(resp.data.data)})})},// 开始上传async startUpload(md5,fChunks,fUploadedChunks,fileName,fFileType) {const allChunkLength = fChunks.length;for(let i=0;i<allChunkLength;i++){console.log("是否需要继续上传",fUploadedChunks,fChunks[i].index)if (!fUploadedChunks.includes(fChunks[i].index)) {const formData = new FormData();let formDataObj = {chunkIndex:fChunks[i].index,md5:md5}let sendData = JSON.stringify(formDataObj)formData.append('dto',new Blob([sendData],{type:"application/json"}))formData.append('chunkFile',fChunks[i].file)const result = await this.fetchUploadedChunks(formData);if(result=="error"){this.$message.success('文件分片上传失败!');return}console.log("上传分片成功",result)fUploadedChunks.push(fChunks[i].index);// 记录已上传分片if (fUploadedChunks.length === fChunks.length) {// 合并分片this.mergeChunks(md5,fileName,fFileType);}}}},fetchUploadedChunks(formData){return new Promise((resolve,reject)=>{fUploadedChunks(formData).then((resp)=>{resolve(resp.data.data)}).catch(err=>{reject("error")})})},mergeChunks(md5,fileName,fFileType) {const data = {md5: md5,fileType:fFileType,parentId:this.parentId,name: fileName,}fMergeChunks(data).then(resp=>{console.log("分片合并成功",resp.data.data)this.$message.success(fileName+'文件上传完成!');})},}
}
</script><style scoped lang="scss"></style>
前端接口
export function fcheckFileExists(obj) {return request({url: '/admin/recordfile/check-file',method: 'post',data: obj})
}export function fgetUploadedChunks(obj) {return request({url: '/admin/recordfile/get-uploaded-chunks',method: 'post',data: obj})
}export function fUploadedChunks(obj) {return request({url: '/admin/recordfile/upload-chunk',method: 'post',data: obj})
}export function fMergeChunks(obj) {return request({url: '/admin/recordfile/merge-chunks',method: 'post',data: obj})
}
后端

//============= 分片上传 ================@PostMapping("/check-file")public R<Boolean> checkFileExists(@RequestBody Map<String, String> request) {String fileMd5 = request.get("fileMd5");String parentId = request.get("parentId");QueryWrapper<RecordFile> q = new QueryWrapper<>();q.eq("md5",fileMd5);RecordFile recordFile = recordFileService.getOne(q);if (recordFile != null && Objects.equals(recordFile.getUploadStatus(), "1")) {// 文件已存在且已完成上传if(Long.parseLong(parentId)!=recordFile.getParentId()){RecordFile recordFile1 = new RecordFile();recordFile1.setName(recordFile.getName());recordFile1.setParentId(Long.parseLong(parentId));recordFile1.setPath(recordFile.getPath());recordFile1.setType("file");recordFile1.setFileType("upload");recordFile1.setUploadStatus("1");recordFileService.save(recordFile1);}return R.ok(Boolean.TRUE);}// 如果文件不存在,则创建新的文件记录,并设置初始状态为未完成if (recordFile == null) {recordFile = new RecordFile();recordFile.setMd5(fileMd5);recordFile.setUploadStatus("0"); // 设置初始状态为未完成recordFileService.save(recordFile);}// 文件不存在或未完成上传return R.ok(Boolean.FALSE);}@PostMapping("/get-uploaded-chunks")public R<List<String>> getUploadedChunks(@RequestBody Map<String, String> request) {String md5 = request.get("md5");QueryWrapper<RecordFileChunk> q = new QueryWrapper<>();q.eq("md5",md5);List<RecordFileChunk> chunks = recordFileChunkService.list(q);List<String> uploadedChunkIndexes = chunks.stream().filter(chunk -> Objects.equals(chunk.getIsUploaded(), "1")).map(RecordFileChunk::getChunkIndex).collect(Collectors.toList());return R.ok(uploadedChunkIndexes);}@PostMapping("/upload-chunk")public R uploadChunk(@RequestPart("dto") RecordFileChunk recordFileChunk, @RequestPart(name = "chunkFile")MultipartFile file) {if(file!=null){R r = sysFileService.uploadFile222(file);RecordFileChunk myRecordFileChunk = new RecordFileChunk();myRecordFileChunk.setChunkPath((((Map<String, String>)r.getData()).get("url")));myRecordFileChunk.setChunkSize(file.getSize());myRecordFileChunk.setChunkIndex(recordFileChunk.getChunkIndex());myRecordFileChunk.setMd5(recordFileChunk.getMd5());myRecordFileChunk.setIsUploaded("1");R.ok(recordFileChunkService.save(myRecordFileChunk));return R.ok(Boolean.TRUE);}else {return R.ok(Boolean.FALSE);}}@PostMapping("/merge-chunks")public R mergeChunk(@RequestBody Map<String, String> request) {String md5 = request.get("md5");String fileType = request.get("fileType");String parentId = request.get("parentId");String myName = request.get("name");QueryWrapper<RecordFileChunk> q = new QueryWrapper<>();q.eq("md5",md5);List<RecordFileChunk> chunks = recordFileChunkService.list(q);List<RecordFileChunk> sortchunks = chunks.stream().sorted(Comparator.comparingInt(o -> Integer.parseInt(o.getChunkIndex()))).collect(Collectors.toList());String fileName = IdUtil.simpleUUID() + StrUtil.DOT + fileType;String filePath = String.format("/admin/sys-file/%s/%s", properties.getBucketName(), fileName);String var10000 = this.properties.getLocal().getBasePath();String dir = var10000 + FileUtil.FILE_SEPARATOR + properties.getBucketName();String MyUrl = dir + FileUtil.FILE_SEPARATOR + fileName;try (FileOutputStream fos = new FileOutputStream(MyUrl)) {// 遍历每个分片路径for (RecordFileChunk chunkPath : sortchunks) {try (FileInputStream fis = new FileInputStream(chunkPath.getChunkPath())) {// 缓冲区大小byte[] buffer = new byte[1024];int length;while ((length = fis.read(buffer)) > 0) {// 将分片内容写入目标文件fos.write(buffer, 0, length);}}}System.out.println("文件合并完成!");} catch (IOException e) {e.printStackTrace();throw new RuntimeException("文件合并失败!", e);}QueryWrapper<RecordFile> q22 = new QueryWrapper<>();q22.eq("md5",md5);RecordFile fileInfo = recordFileService.getOne(q22);if (fileInfo != null) {fileInfo.setUploadStatus("1"); // 更新文件状态为已完成fileInfo.setPath(filePath);fileInfo.setType("file");fileInfo.setFileType("upload");fileInfo.setParentId(Long.valueOf(parentId));fileInfo.setName(myName);recordFileService.saveOrUpdate(fileInfo);}return R.ok();}