目录
一、介绍
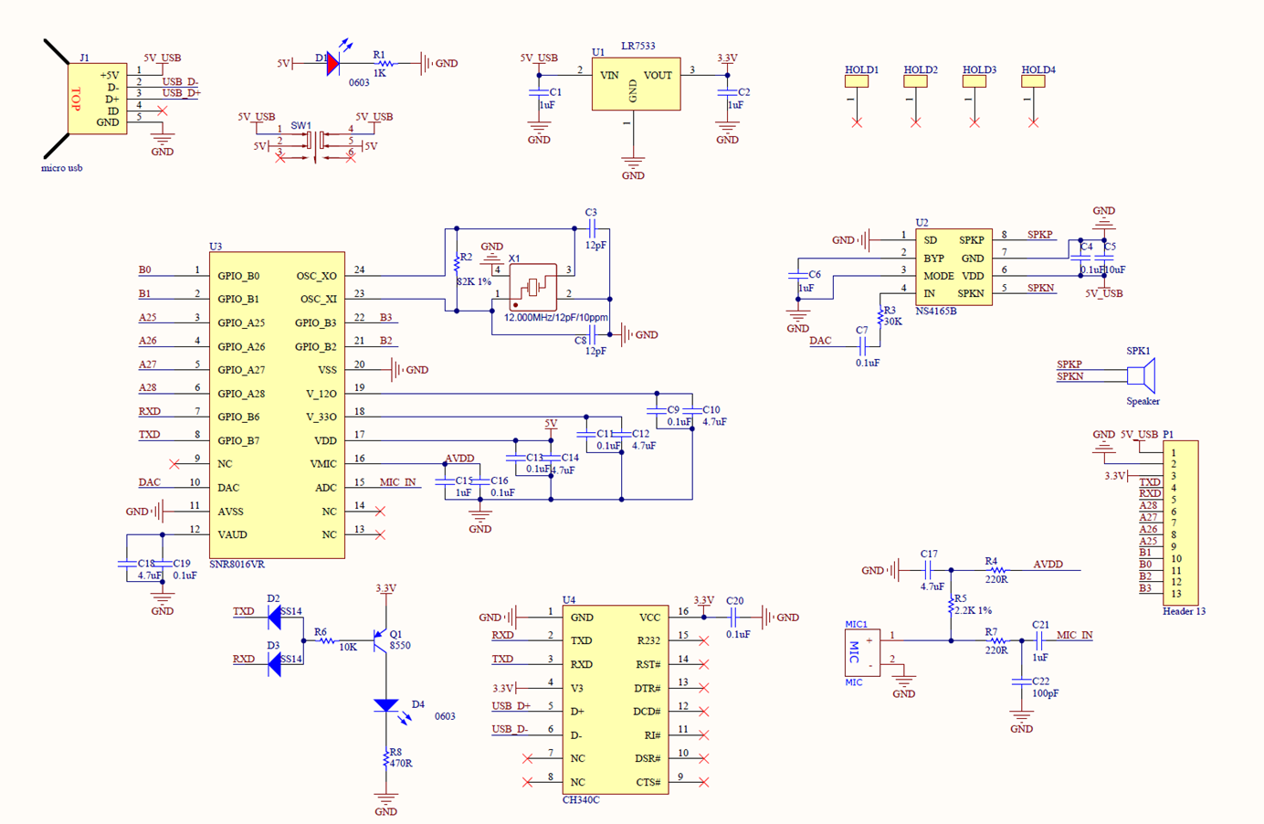
二、传感器原理
1.原理图
2.引脚描述
三、程序设计
main文件
usart.h文件
usart.c文件
四、实验效果
五、资料获取
项目分享
一、介绍
SNR8016语音模块是智纳捷科技生产的一种离线语音识别模块,设计适合用于DIY领域,开放用户设定命令此界面。板载烧录器电路,使用USB连接电脑即可实现程序更新。模块采用麦克风即可实现10米超远距离语音识别,识别率达97%以上。

以下是SNR8016语音模块的参数:
| 型号 | SNR8016VR |
| 工作电压 | DC:5V |
| 待机电流 | 50mA |
| 功放输出 | DAC(1W) |
| 语音指令数 | 160个(最大) |
| 通讯方式 | UART/IO |
| 扬声器 | 1W4Ω |
哔哩哔哩视频链接:
SNR8016语音模块(STM32)
(资料分享见文末)
二、传感器原理
1.原理图

2.引脚描述

三、程序设计
1.使用STM32F103C8T6使用SNR8016语音模块通过语音控制单片机指示灯亮灭。
| SNR8016_TX | PB11 |
| SNR8016_RX | PB10 |
| LED | PC13 |
| OLED_SCL | PB1 |
| OLED_SDA | PB0 |
main文件
#include "stm32f10x.h"
#include "led.h"
#include "usart3.h"
#include "delay.h"
#include "oled.h"
#include "key.h"/*****************辰哥单片机设计******************STM32* 项目 : SNR8016语音模块实验 * 版本 : V1.0* 日期 : 2025.2.8* MCU : STM32F103C8T6* 接口 : 参看usart3.h * BILIBILI : 辰哥单片机设计* CSDN : 辰哥单片机设计* 作者 : 辰哥 **********************BEGIN***********************/extern u8 Res;int main(void)
{ SystemInit();//配置系统时钟为72M delay_init(72);LED_Init();LED_On();USART3_Config();//串口初始化Key_Init();OLED_Init();
// printf("AF:30");//声音调到31档 最大delay_ms(1000);OLED_Clear();//显示“灯光状态:”OLED_ShowChinese(0,0,0,16,1);OLED_ShowChinese(16,0,1,16,1);OLED_ShowChinese(32,0,2,16,1);OLED_ShowChinese(48,0,3,16,1);OLED_ShowChar(64,0,':',16,1);while (1){switch(Res){case 1:LED_On();OLED_ShowChinese(56,30,4,16,1); //开break;case 2:LED_Off();OLED_ShowChinese(56,30,5,16,1); //关break;default:break;}}
}
usart.h文件
#ifndef __USART1_H
#define __USART1_H#include "stm32f10x.h"
#include <stdio.h>/*****************辰哥单片机设计******************STM32* 项目 : SNR8016语音模块实验 * 版本 : V1.0* 日期 : 2025.2.7* MCU : STM32F103C8T6* 接口 : 参串口1 * BILIBILI : 辰哥单片机设计* CSDN : 辰哥单片机设计* 作者 : 辰哥 **********************BEGIN***********************/void USART1_Config(void);
int fputc(int ch, FILE *f);
void USART1_printf(USART_TypeDef* USARTx, uint8_t *Data,...);
void UART1SendByte(unsigned char SendData);#endif /* __USART1_H */
usart.c文件
#include "usart.h"
#include <stdarg.h>/*****************辰哥单片机设计******************STM32* 项目 : SNR8016语音模块实验 * 版本 : V1.0* 日期 : 2025.2.7* MCU : STM32F103C8T6* 接口 : 参串口1 * BILIBILI : 辰哥单片机设计* CSDN : 辰哥单片机设计* 作者 : 辰哥 **********************BEGIN***********************/void USART1_Config(void)
{GPIO_InitTypeDef GPIO_InitStructure;USART_InitTypeDef USART_InitStructure;/* 使能 USART1 时钟*/RCC_APB2PeriphClockCmd(RCC_APB2Periph_USART1 | RCC_APB2Periph_GPIOA, ENABLE); /* USART1 使用IO端口配置 */ GPIO_InitStructure.GPIO_Pin = GPIO_Pin_9;GPIO_InitStructure.GPIO_Mode = GPIO_Mode_AF_PP; //复用推挽输出GPIO_InitStructure.GPIO_Speed = GPIO_Speed_50MHz;GPIO_Init(GPIOA, &GPIO_InitStructure); GPIO_InitStructure.GPIO_Pin = GPIO_Pin_10;GPIO_InitStructure.GPIO_Mode = GPIO_Mode_IN_FLOATING; //浮空输入GPIO_Init(GPIOA, &GPIO_InitStructure); //初始化GPIOA/* USART1 工作模式配置 */USART_InitStructure.USART_BaudRate = 9600; //波特率设置:9600USART_InitStructure.USART_WordLength = USART_WordLength_8b; //数据位数设置:8位USART_InitStructure.USART_StopBits = USART_StopBits_1; //停止位设置:1位USART_InitStructure.USART_Parity = USART_Parity_No ; //是否奇偶校验:无USART_InitStructure.USART_HardwareFlowControl = USART_HardwareFlowControl_None; //硬件流控制模式设置:没有使能USART_InitStructure.USART_Mode = USART_Mode_Rx | USART_Mode_Tx;//接收与发送都使能USART_Init(USART1, &USART_InitStructure); //初始化USART1USART_Cmd(USART1, ENABLE);// USART1使能
}/* 描述 :重定向c库函数printf到USART1*/
int fputc(int ch, FILE *f)
{
/* 将Printf内容发往串口 */USART_SendData(USART1, (unsigned char) ch);while (!(USART1->SR & USART_FLAG_TXE));return (ch);
}/*发送一个字节数据*/
void UART1SendByte(unsigned char SendData)
{ USART_SendData(USART1,SendData);while(USART_GetFlagStatus(USART1, USART_FLAG_TXE) == RESET);
}
四、实验效果
