
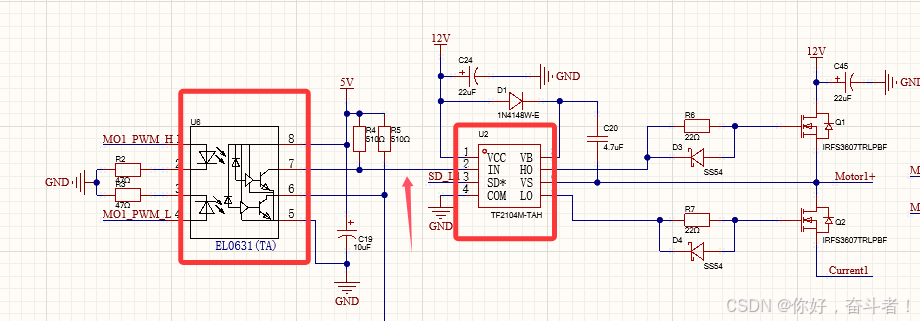
问题:通过一个集成的TF2104芯片控制H桥上桥臂和下桥臂,如何控制?还是说得需要PWM_UH和PWM_UL分开控制?

问题:通过一个集成的TF2104芯片控制H桥上桥臂和下桥臂,如何控制?还是说得需要PWM_UH和PWM_UL分开控制?
本文来自互联网用户投稿,该文观点仅代表作者本人,不代表本站立场。本站仅提供信息存储空间服务,不拥有所有权,不承担相关法律责任。如若转载,请注明出处:http://www.mzph.cn/bicheng/78519.shtml
如若内容造成侵权/违法违规/事实不符,请联系多彩编程网进行投诉反馈email:809451989@qq.com,一经查实,立即删除!