写在前面
看看文章,看看有没有思路
文献
The regulatory role of cancer stem cell marker gene CXCR4 in
the growth and metastasis of gastric cancer
IF:6.8 中科院分区:1区 医学WOS分区: Q1
目的:通过 scRNA-seq 结合大量 RNA-seq 揭示癌症干细胞 (CSCs) 标志基因 CXCR4 在胃癌 (GC) 生长和转移中的分子机制
introduction
癌症干细胞 (CSC) 是可诱导肿瘤起始并导致复发的肿瘤细胞亚群,CSC 的表征对于癌症诊断、治疗和预后很重要.CXCR4 被确定为一种趋化因子受体,与免疫疾病和癌症等多种病理状况有关。此外,CXCR4 是 CSC 标记基因之一.打算使用 scRNA-seq 结合大量 RNA-seq 来探索 CXCR4 在 GC 中的可能参与,以确定治疗 GC 的潜在基因。
result
1scRNA-seq 数据分析在 GC 组织中鉴定出大量高度可变的基因
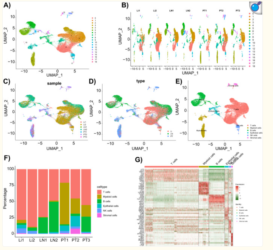
首先,通过 GEO 数据库下载来自 GSE163558 的 7 个 GC 相关 scRNA-seq 数据,包括 3 个原位肿瘤样本、2 个淋巴结转移肿瘤样本和 2 个肝转移肿瘤样本,并使用 R 包“Seurat”进行 scRNA-seq 数据分析。然后,经过质量控制和scRNA-seq数据的标准化,过滤掉低质量的细胞(过滤阈值:nFeature_RNA > 500 & nCount_RNA > 1000 & nCount_RNA < 20,000 & percent.mt <10)(补充图。nCount 和 percent.mt 之间的相关系数 (r) 为 0.18,nCount 和 nFeature 之间的相关系数 (r) 为 0.91(补充图 1)。1B),这表明过滤后的细胞质量良好。
然后,从过滤后的细胞中鉴定出 GC 中的高可变基因,共纳入 24,924 个基因进行基因表达方差分析,以鉴定高可变基因。最后选择关于方差的前 2000 个高度可变的基因进行下游分析(补充图 D)。1C)。
点评:凑结果,没啥好说的。
GC 组织样品的 scRNA-seq 数据的 PCA
通过 UMAP 分析进一步研究 GC 组织中的细胞异质性。UMAP 将降维(例如 PCA)与最近邻网络上的随机游走相结合,以将高维数据映射到二维空间,同时保持单元之间的局部距离。与 PCA 相比,UMAP 是一种随机算法,这意味着在同一数据集上运行的多种方法将产生不同的图26。通过 UMAP 方法分析后,将所有细胞聚集成 19 个细胞簇(图 D)。通过进一步校正数据,我们发现不同样本来源之间没有显著差异,但细胞簇的比例不同(图 D)。此外,我们根据数据源显示了细胞类型的相似性和差异性(图 D)。1C, D)。
我们根据 CellMarker 数据库中的标记基因注释了 19 个细胞簇:T 细胞(CD8A、CD3D 和 CD3E)、B 细胞(CD19、CD79A 和 MS4A1)、髓样细胞(CD14 和 CD163)、上皮细胞(EPCAM、KRT18 和 KRT19)、NK 细胞(KLRD1 和 IL2RB)和基质细胞(THY1、ENG 和 VWF)。基于这些标记,我们最终注释了 6 种类型的细胞,其中免疫细胞占 93.8%(图1E 和 2 & 补充表 1).随后,我们分析了 GC 样品中每种细胞的比例,如图 1 所示。1F. 不同 GC 样本中每种细胞类型的比例差异很大,上皮细胞、髓系细胞和基质细胞主要起源于原发病灶,而 T 细胞、B 细胞和 NK 细胞主要起源于转移病灶。此外,我们进一步绘制了 GC 肿瘤组织中前 10 个细胞特异性标记基因的表达谱(图 D)。1G)。
点评:cellmarker注释快,因为是基本细胞,估计没啥偏差。C图表示无样本批次效应,D、F图展示不同状态样本的细胞比例,E注释,G簇的特异marker


GC 样品来源的上皮细胞可进一步分为恶性和非恶性上皮细胞
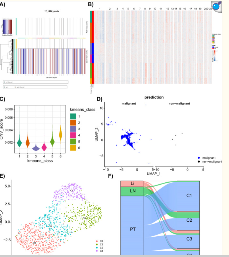
GC 主要起源于胃粘膜的腺上皮27,因此我们将上皮细胞进一步分为恶性细胞和非恶性细胞。使用髓样细胞作为对照,我们使用 “inferCNV” 包来检测大规模细胞拷贝数变异。结果显示,大部分 CNV 发生在上皮细胞中(图 D)。随后,将“观察”中的正常细胞和上皮细胞分为六类,结果显示第 3 类和第 4 类包含所有 CNV 评分最低的正常细胞,在排除第 3 类和第 4 类后,随后获得了 1314 个恶性上皮细胞(图 D)。3B-D)。
所得恶性上皮细胞进一步聚集成 4 类,分别命名为 C1、C2、C3 和 C4(图 D)。3E)的分析显示,每个 GC 样品都分布在 C1-C4 细胞簇中(图 D)。此外,我们在簇 C1-C4 中绘制了前 10 个细胞特异性标记表达谱基因。我们显示了这些特异性标记基因的表达,即 C1 中的 S100A6、KRT8 和 TPM1,C2 中的 BASP1、TCL1A 和 RGS13,C3 中的 CCR7、KLF2 和 GRAP,以及 C4 中的 RGCC、CXCR4 和 RGS1 的表达(图 D)。4A, B)。


点评:infercv不应该能直接获得恶性上皮细胞么,k-means的步骤是?图有点模糊。获得恶性上皮细胞后重聚类,并展示特异marker。
恶性上皮细胞中的 C4 细胞簇可能是 CSCs
已经证明 CSCs 可能是 GC 生长和转移的关键驱动因素28。因此,我们首先从恶性上皮细胞中提取 CSCs。然后,我们使用“Monocle2”软件包对 C1-C4 恶性上皮细胞进行细胞轨迹分析。图 5A、B 显示了恶性上皮细胞的动态特征和异质性,其中 C4 细胞几乎完全位于伪时间轨迹轴的起点。随后,我们根据 CSCs 标志物 (TFRC、CXCR4 和 JAG1 等) 的表达对 C1-C4 细胞的干性进行评分。6,29,30.结果表明,C4 细胞的干性分数与 C1-C3 细胞的干性分数显著不同(图 D)。5C, D)。
此外,我们分别分析了胃 CSCs 标志物 CD44 在 C1-C4 细胞簇中的表达,并显示 C4 细胞簇比 C1-C3 细胞簇具有更高的 CD44 表达(图 D)。5E, F)。此外,细胞迁移和侵袭与 EMT 密切相关;因此,我们根据 ssGSEA 算法进一步计算了 CD44 表达与 EMT 标记基因之间的相关性,结果显示显着的正相关(图 D)。5G)。

点评:AB图展示C4可能为分化起点,CDEFG看C4与干性的特征是否相关。
CSCs 标志基因 CXCR4 可作为 GC 患者预后的分子标志物
接下来,进一步筛选与 GC 患者预后相关的 CSCs 标志基因。对 CSCs 的 200 个标记基因进行 GO 和 KEGG 功能富集分析。结果发现,它们主要参与核分裂、细胞器裂变、有丝分裂核分裂和染色体分离等生物过程,以及 TNF 信号通路和 NOD 样受体信号通路(图 D)
如图 1 所示。6C,从 TCGA-STAD 结合 GTEx 数据库筛选 GC 中的 DEGs,然后将这些 DEGs 与 C4 细胞簇的 200 个标记基因相交,获得 84 个 DEGs(图 D)。对这 84 个基因进行进一步的生存预后分析,确定了 10 个与生存预后显著相关的基因,即 RGS2 、 CXCR4 、 KIF11 、 CLSPN 、 KIF20B 、 ZNF331 、 TFRC 、 UBE2T 、 CKS2 和 EZH2。在这 10 个基因中,只有 CXCR4 显示出预后和表达结果之间的一致性,其中 CXCR4 在 GC 中显著过表达(图 D)。6E) 和高 CXCR4 表达表明预后不良(图 D)。因此,我们选择了 CXCR4 进行进一步研究。此外,进一步计算了 CXCR4 表达与 EMT 标记基因之间的相关性,结果显示 CXCR4 表达与 EMT 标记基因表达之间存在显著的正相关(图 D)。6G)。

点评:C4簇做通路富集,结合bulk数据分析得到正常癌症间差异且为癌症干性细胞的基因、且预后有差异的、且cox与km生存方向一致的CXCR4基因。再看该基因与EMT的关联性。
抑制 CXCR4 表达抑制 CSCs 恶性表型,延缓体内肿瘤发生和肝转移
首先,通过流式细胞术对 CD44 + 和 CD44-MKN45 细胞进行分选(图 D)。7A) 并在无血清条件下培养。随后,对 CD44 + 和 CD44-MKN45 细胞进行 RT-qPCR,显示 CD44 + MKN45 细胞中 CXCR4 的表达显著高于 CD44-MKN45 细胞(图 4 中的 4 个基因)。7B)。
然后,在 CD44 + MKN45 细胞中敲低 CXCR4 的表达,结果显示 sh-CXCR4-1 和 sh-CXCR4-2 均可显著降低 CD44 + MKN45 细胞中 CXCR4 的表达,其中 sh-CXCR4-2 (sh-CXCR4) 具有更高的敲低效率,用于后续实验(图 D)。7C, D)。集落形成和 Transwell 测定显示,与 sh-NC 组相比,sh-CXCR4 组 CD44 + MKN45 细胞的增殖、迁移和侵袭能力显著降低(图 D)。7E, F)。
接下来,将转染 sh-NC 或 sh-CXCR4 的 CD44 + MKN45 细胞皮下注射或注射到裸鼠尾静脉中,观察肿瘤生长和肝转移。在所有裸鼠中观察到肉眼可见的肿瘤,并且在研究期间都存活了下来。肿瘤生长和体重测量结果显示,与 sh-NC 组相比,sh-CXCR4 组裸鼠的肿瘤生长速率显著降低,肿瘤重量和体积明显较小,裸鼠体重显著增加(图 D)。8A-C)。进一步采用 H&E 染色观察肝转移情况,统计转移性肝结节数。结果显示,与 sh-NC 组相比,裸鼠 sh-CXCR4 组转移性肝结节数量显著增加(图 .8D-F)。
点评:实验验证。
总体:工作量不是很大,但是结果讲细一点,感觉内容也挺多的。可学习内容,干细胞分群怎么找的。找完之后怎么跟bulk结合起来。但是感觉跟bulk的结合理论以预后的话,制作了一个结果。