IF6.7|多组学与网络药理学分析揭示龟龄集治疗少精症的机制
2024年10月28日,海军军医大学张卫东教授团队在Phytomedicine(IF=6.7)上发表了题为“Multi-omics and network pharmacology approaches reveal Gui-Ling-Ji alleviates oligoasthenoteratozoospermia by regulating arachidonic acid pathway”的文章,龟龄集(GLJ)最早记载于宋代,可以缓解疲劳和遗精症状。临床常用于治疗早泄、勃起功能障碍和少精症,有研究表明,GLJ可有效改善大鼠性功能障碍,早期研究中已经对GLJ进行体内外成分鉴定,但是GLJ在少弱畸精子症(OAT)中的作用成分和作用机制尚不清楚。在本研究中,作者通过多组学和网络药理学相结合的综合策略深入研究GLJ治疗OAT的作用机制,首先采用环磷酰胺(CTX)建立了OAT模型,初步评价GLJ的药理作用,随后采用多组学和网络药理学整合分析来阐明潜在的机制。最后进行细胞验证试验,确定GLJ的潜在靶点和有效成分。

回复GLJ,获取论文全文。
摘要
OAT是男性不育的最重要原因之一,具有三个主要特征:精液样本中精子数量减少,形态异常,精子活力差。吸烟、饮酒和肥胖是OAT的主要因素。它们可导致精子细胞生长受损、精子浓度降低、性腺功能减退、血清睾酮(T)和黄体生成素(LH)水平降低。环磷酰胺(CTX)通常用于构建OAT模型,因为它能够降低生殖器官的重量,降低精子数量和活力。目前,除手术治疗外,他莫昔芬、克罗米芬等抗雌激素药物以及辅酶Q10、维生素E等抗氧化剂被广泛用于治疗特发性男性不育症,但这些药物中的大多数并未在各国获得批准用于治疗OAT。越来越多的人需要发现更安全、更有效的临床用药,而中药是一个有吸引力的选择,因为一些草药配方已被用于治疗男性不育症多年。GLJ可以缓解疲劳和遗精症状。临床常用于治疗早泄、勃起功能障碍和少精症。早期研究中已经对GLJ进行体内外成分鉴定,但是GLJ在OAT中的作用成分和作用机制尚不清楚。在本研究中,通过多组学和网络药理学相结合的综合策略深入研究GLJ治疗OAT的作用机制。

图1 图文摘要
2.主要结果
2.1 GLJ****提高大鼠精子活性,调节血清性激素水平
CTX造模后第15 ~ 17天,OAT大鼠体重明显下降,而GLJ- L和GLJ- H组大鼠体重减轻明显慢于OAT模型组,GLJ能有效减缓CTX引起的体重下降(图2A)。对附睾精液进行检测和分析,OAT组大鼠精子数量和活力显著降低,GLJ组大鼠精子数量和活力显著增加(图2B- C)。此外,OAT大鼠血清LH、FSH和T水平明显降低,但GLJ治疗后改善(图2D-F)。睾丸H&E染色切片显示, OAT组精子小管组织紊乱,小管形态萎缩,管腔内生精细胞数量明显减少,经GLJ-H处理后,OAT大鼠精小管萎缩和生精细胞数量减少得到缓解(图2G - L)。

图2 GLJ对CTX所致OAT大鼠的影响。
2.2 大鼠血清和尿液的代谢组学和脂质组学分析
通过对OAT和GLJ引起的内源性差异代谢物(DMs)的分析,在尿液和血清样本中分别鉴定出106种和85种内源性差异代谢物(图3A-B)。代谢组学鉴定的88种DMs(尿液中37种,血清中51种)受GLJ调控(图3D-E)。血清中65%的差异代谢物为脂质代谢物。因此,对血清进行脂质组学分析,鉴定出159种脂质DMs(图3C),GLJ调节的54种DMs的包括33%的甘油磷脂,20%的甘油脂,17%的类固醇,6%的鞘脂等(图3F)。在这些DMs中,OAT组花生四烯酸(AA)水平显著高于Sham组,GLJ-L和GLJ- H组的AA水平显著低于OAT组。同时,与AA相关的脂质DMs(PGE2、PGE2a、白三烯E4、12-HETE)在GLJ-L和GLJ-H组显著升高。GLJ可以显著逆转OAT诱导的代谢物,特别是脂质代谢物的破坏。

图3 通过代谢组学和脂质组学实验鉴定了内源差异代谢物
2.3 DMs****的功能分析
将GLJ调节的DMs进行通路分析。3组的鞘脂代谢均被DMs富集,而甘油磷脂代谢和不饱和脂肪酸的生物合成途径则被OAT组与Sham组或GLJ组与OAT组的DMs富集(图4A)。最后确定了鞘脂代谢、花生四烯酸代谢、甘油磷脂代谢和醚脂代谢4种途径(图4B)。接下来,构建一个由四个通路和相关的DMs组成的代谢物通路网络(图4C)。该网络中的8种DMs在OAT组和GLJ组中相反表达,其中7种由OAT增加的代谢物在GLJ处理后被下调,尤其是花生四烯酸和鞘氨醇(图4D)。对尿液中的54种DMs进行类似的分析,OAT组与Sham组中有3条通路富集(图4E),其中DMs在11条通路中发挥关键作用(图4F)。然而,在OAT vs Sham组和GLJ vs OAT组中,只有戊糖和葡萄糖醛酸相互转化这一途径富集。接下来,DMs通路网络包括5个相互连接的模块(图4G),该网络中只有一个代谢物在OAT与Sham组和GLJ与OAT组中相反表达。OAT组去甲肾上腺素升高,GLJ-L组降低。GLJ可能通过调节去甲肾上腺素来提高男性生育能力(图4H)。

图4 代谢组学和脂质组学实验鉴定血清中DMs的途径分析
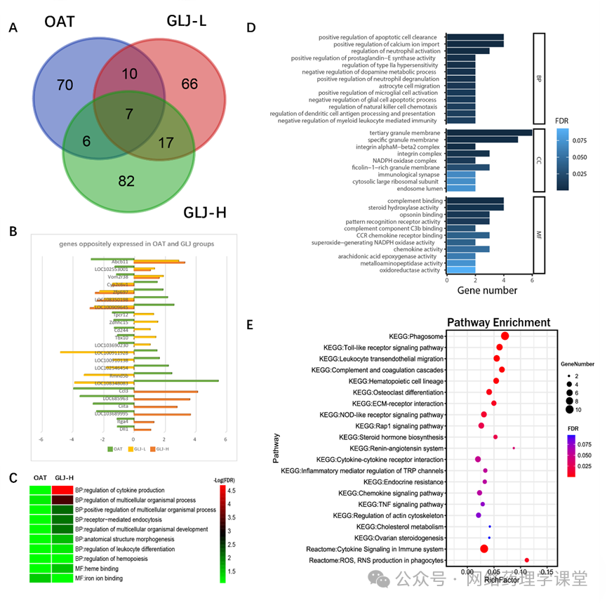
2.4 大鼠睾丸差异表达基因的鉴定与功能分析
对GLJ处理大鼠与未处理大鼠进行差异表达基因(DEGs)分析,最终鉴定出305个DEGs。将OAT vs. Sham组和GLJ vs. OAT组相反表达的23个DEGs(图5A-B)输入STRING进行功能注释,富集出3条途径,包括网格蛋白依赖性内吞作用、淋巴细胞迁移的正向调节和内分泌抵抗。这些途径与免疫和内分泌系统的生物过程有关。然后将GLJ-H和OAT组的DEGs进行功能富集分析,OAT vs Sham组和GLJ-H vs OAT组富集的生物过程(BP)和分子功能(MF),包括生物体发育和免疫过程(图5C)。GLJ-H组与OAT组中富集的生物过程与神经功能和免疫过程有关(图5D)。细胞组分和分子功能的富集表明,GLJ-H处理可以调节免疫系统、生物氧化和脂质代谢过程(图5E)。

图5 差异表达基因(DEGs)的功能分析
2.5 多组学结果与GLJ潜在靶点的集成网络分析
根据代谢组学和脂质组学鉴定的GLJ-H和OAT组的DMs和DEGs构建代谢网络,通过代谢物、DEGs的人类同源物和GLJ靶点构建GLJ基因-代谢物网络(图6A)。利用网络中的基因和代谢物确定了前30条通路,包括内分泌系统、免疫系统和脂质代谢(图6B)。提取各组DMs及相关基因,构建GLJ基因- DMs网络,发现PC (22:0/18:4(6Z,9Z,12Z,15Z))、花生四烯酸、硫酸雌酮和鞘氨氨酸OAT中与GLJ的治疗密切相关(图6C、D)。接下来,确定了7个靶点评分大于5的关键靶点(ESR1、AR、ABCB1、ABCC1、ALB、PLA2G1B、NOS2)为OAT中GLJ的关键靶点(图6E)。进一步,将OAT和GLJ组中7个关键靶点和相反表达的23个DEGs输入STRING中寻找功能关联,发现8个DEGs (ABCB11、ALDH18A1、CCL3、CD244、CIITA、CYP2C8、DLL1、ITGA4)与7个关键靶点连锁。通过综合网络分析,确定了OAT中GLJ的关键分子,包括4个关键代谢物、7个关键靶点和8个关键DEGs。最后,构建了9种草药、71种成分、19种关键分子和30种途径之间相互作用的草药-成分-关键分子通路网络,主要可分为5类(氨基酸代谢、脂质代谢、神经系统、免疫系统、内分泌系统),其中类固醇激素的生物合成是最重要的(图6F)。此外,GLJ中作用于类固醇激素生物合成关键靶点的8种成分被预测为GLJ治疗OAT的潜在活性成分。在19个关键靶点中,花生四烯酸是网络中最突出的代谢物节点。因此,预计花生四烯酸代谢在GLJ治疗OAT中具有关键作用。

图6 多组学结果与GLJ潜在靶点的集成网络分析
2.6GLJ及其成分对T****分泌的影响
GLJ(补骨脂素、异补骨脂素、淫羊藿苷、甘草苷、异甘草苷、甘草素、熊果酸和人参皂苷Ro与OAT的治疗密切相关。因此,采用TM3体外实验对8种化合物和GLJ进行评价,结果表明,GLJ以浓度依赖的方式显著提高T分泌水平(图7A-F)。在8种化合物中,补骨脂素对T分泌的影响最大,在5 μM下可显著促进T分泌。
2.7 AA代谢参与T****分泌
为了研究AA代谢在GLJ治疗OAT中的重要性,我们从定量和时间关系的角度研究了AA在T分泌中的作用。10-7 M~10-4 M AA在处理3小时和24小时后显著促进TM3中T的分泌,但处理3小时和24小时后T的分泌无显著差异(图7H - I)。GLJ (80 ng/ml)可促进AA的这种作用, GLJ (80 ng/ml)能显著增加TM3中T的分泌,而阿司匹林(25 μM,环氧化酶抑制剂)能显著降低GLJ的促进作用,抑制率为50%(图7J)。与阿司匹林单独治疗相比,阿司匹林联合Zileuton (25 μM,脂氧合酶抑制剂)对GLJ刺激的抑制作用相似。

图7 TM3中T分泌水平的测定
3. 小结
近年来,OAT已成为一个普遍的男性健康问题,男性的精子数量和生存能力明显下降。GLJ是一种具有百年使用历史的中草药方剂,临床上常用于治疗包括OAT在内的一些男性疾病。本研究首次采用综合网络药理学和多组学方法系统阐明了GLJ的作用机制和化合物。GLJ、补骨脂素、异补骨脂素、异甘草素、甘草素和人参皂苷Ro均能显著提高TM3的T水平。因此,这五种成分可能是GLJ治疗OAT的有效成分。此外,花生四烯酸代谢加环氧酶途径通过促进TM3的T分泌,与GLJ的治疗显著相关。
参考文献
Zhu R, Gao Z, Wu S, Ma S, Zhu Y, Zhang S, Zhang Y, Zeng H, Ma C, Zhao J, Ye J, Zhang W. Multi-omics and network pharmacology approaches reveal Gui-Ling-Ji alleviates oligoasthenoteratozoospermia by regulating arachidonic acid pathway. Phytomedicine. 2024 Oct 28;135:156184. doi: 10.1016/j.phymed.2024.156184. Epub ahead of print. PMID: 39488872.