引言:让数据开口说话
在数据分析与机器学习领域,可视化是理解数据的重要桥梁。Matplotlib 作为 Python 最流行的绘图库,提供了从简单折线图到复杂 3D 图表的完整解决方案。本文将通过实际案例,带您从基础绘图到高级定制全面掌握 Matplotlib 的核心能力。
Pyplot 是 Matplotlib 的子库,提供了和 MATLAB 类似的绘图 API。Pyplot 是常用的绘图模块,能很方便让用户绘制 2D 图表。
Pyplot 包含一系列绘图函数的相关函数,每个函数会对当前的图像进行一些修改,例如:给图像加上标记,生新的图像,在图像中产生新的绘图区域等等。使用的时候,我们可以使用 import 导入 pyplot 库,并设置一个别名 plt:
import matplotlib.pyplot as plt
这样我们就可以使用 plt 来引用 pyplot 包的方法。
以下是一些常用的 pyplot 函数:
plot():用于绘制线图和散点图scatter():用于绘制散点图bar():用于绘制垂直条形图和水平条形图hist():用于绘制直方图pie():用于绘制饼图imshow():用于绘制图像subplots():用于创建子图
常见统计图绘制与代码实践
曲线图
曲线图的绘制
我们将首先绘制一条简单的曲线,同时还将简单介绍matplotlib的工作原理。
import matplotlib.pyplot as plt
x = range(50)
y = [value * 2 for value in x]
plt.plot(x, y)
plt.show()
上述代码将会绘制曲线y=2*x,其中x在[0,50]范围内,如下所示:

可以看到窗口上方还包含多个图标,其中:
| 项目 | value |
| 此按钮用于将所绘制的图形另存为所需格式的图片,包括png,jpg,pdf,svg等常见格式 | |
| 此按钮用于调整图片的尺寸,边距等图片属性 | |
| 此按钮用于缩放图片,用于观察图形细节,单击此按钮后,在图形上使用鼠标左键拖拽进行放大,使用鼠标右键拖拽进行缩小 | |
| 此按钮用于移动图形,可以与“缩放”按钮结合观察放大后图片的具体细节,同时,单击此按钮后,在图形上使用鼠标右键拖拽可以缩放坐标轴的比例 | |
| 此按钮用于将图形恢复到其初始状态,取消缩放、移动等操作 |
结合Numpy库,绘制曲线图
绘制曲线cos(x),x在[0, 2*pi]区间内:
import math
import matplotlib.pyplot as plt
scale = range(100)
x = [(2 * math.pi * i) / len(scale) for i in scale]
y = [math.cos(i) for i in x]
plt.plot(x, y)
plt.show()
若采用Numpy库,则可以使用以下等效代码:
import numpy as np
import matplotlib.pyplot as plt
x = np.linspace(0, 2 * np.pi, 100)
y = np.cos(x)
plt.plot(x, y)
plt.show()
所绘制图形如下所示:

Tips:虽然Numpy对于可视化而言并非必要,但可以看出使用Numpy库可以更加高效。
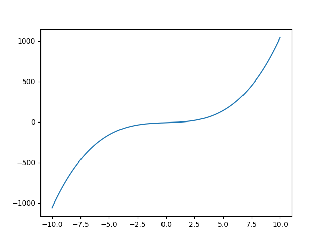
Numpy可以一次对整个数组执行操作,可以使代码更高效,以绘制[-10,10]区间内的曲线为例:
import numpy as np
import matplotlib.pyplot as plt
x = np.linspace(-10, 10, 800)
y = x ** 3 + 5 * x - 10
plt.plot(x, y)
plt.show()
绘制图形如下

绘制多曲线图
很多时候我们需要对比多组数据,以发现数据间的异同,此时就需要在一张图片上绘制多条曲线——多曲线图,下图展示了在同一图片中绘制函数、
、
以及
:
import numpy as np
import matplotlib.pyplot as plt
x = np.linspace(0.1, 2 * np.pi, 100)
y_1 = x
y_2 = np.square(x)
y_3 = np.log(x)
y_4 = np.sin(x)
plt.plot(x,y_1)
plt.plot(x,y_2)
plt.plot(x,y_3)
plt.plot(x,y_4)
plt.show()
上述脚本绘制图形如下:

Tips:一条曲线的绘制需要调用一次plt.plot(),而plt.show()只需调用一次。这种延迟呈现机制是matplotlib的核心,我们可以声明在任何时间绘制图形,但只有在调用plt.show()时才会渲染显示图形。
读取数据文件绘制曲线图
很多情况下数据都是存储于文件中,因此,需要首先读取文件中的数据,再进行绘制,说明起见,以.txt文件为例,其他诸如Excel、CSV文件可以使用pandas、numpy等库进行读取。
假设存在data.txt文件如下:
0 1
1 2
2 5
4 17
5 26
6 37
读取数据和绘制的代码如下:
import matplotlib.pyplot as plt
x, y = [], []
for line in open('data.txt', 'r'):values = [float(s) for s in line.split()]x.append(values[0])y.append(values[1])
plt.plot(x, y)
plt.show()
如果使用Numpy库,其等效代码可以写为:
import matplotlib.pyplot as plt
import numpy as np
data = np.loadtxt('data.txt')
plt.plot(data[:,0], data[:,1])
plt.show()

散点图
当绘制曲线图时,我们假设点与点之间存在序列关系。而散点图是简单地绘制点,它们之间并不存在连接。
import numpy as np
import matplotlib.pyplot as plt
data = np.random.rand(1000, 2)
plt.scatter(data[:,0], data[:,1])
plt.show()

Tips:函数plt.scatter()的调用方式与plt.plot()完全相同,分别将点的x和y坐标作为输入参数。
条形图
条形图具有丰富的表现形式,常见的类型包括单组条形图,多组条形图,堆积条形图和对称条形图等。
单组条形图
条形图的每种表现形式都可以绘制成垂直条形图或水平条形图,以单组条形图的两种绘制方式为例。
垂直条形图
import matplotlib.pyplot as plt
data = [10., 20., 5., 15.]
plt.bar(range(len(data)), data)
plt.show()

Tips:plt.plot()函数的作用是:接收两个参数,包括每个条形的x坐标和每个条行的高度。
通过可选参数width,pyplot.bar()提供了一种控制条形图中条状宽度的方法:
import matplotlib.pyplot as plt
data = [10., 20., 5., 15.]
plt.bar(range(len(data)), data, width=0.5)
plt.show()

水平条形图
如果更喜欢水平条形外观,就可以使用plt.barh()函数,在用法方面与plt.bar()基本相同,但是修改条形宽度(或者在水平条形图中应该称为高度)的参数需要使用height:

多组条形图
当需要比较不同年份相应季度的销量等此类需求时,我们可能需要多组条形图。
import numpy as np
import matplotlib.pyplot as plt
data = [[10., 20., 30., 20.],[40., 25., 53., 18.],[6., 22., 52., 19.]]
x = np.arange(4)
plt.bar(x + 0.00, data[0], color = 'b', width = 0.25)
plt.bar(x + 0.25, data[1], color = 'g', width = 0.25)
plt.bar(x + 0.50, data[2], color = 'r', width = 0.25)
plt.show()

堆积条形图
通过使用plt.bar()函数中的可选参数,可以绘制堆积条形图。
import matplotlib.pyplot as plt
y_1 = [3., 25., 45., 22.]
y_2 = [6., 25., 50., 25.]
x = range(4)
plt.bar(x, y_1, color = 'b')
plt.bar(x, y_2, color = 'r', bottom = y_1)
plt.show()

Tips:plt.bar()函数的可选参数bottom允许指定条形图的起始值。
可以结合for循环,利用延迟呈现机制堆叠更多的条形:
import numpy as np
import matplotlib.pyplot as plt
data = np.array([[5., 30., 45., 22.], [5., 25., 50., 20.], [1., 2., 1., 1.]])
x = np.arange(data.shape[1])
for i in range(data.shape[0]):plt.bar(x, data[i], bottom = np.sum(data[:i], axis = 0))
plt.show()

对称条形图
一个简单且有用的技巧是对称绘制两个条形图。例如想要绘制不同年龄段的男性与女性数量的对比:
import numpy as np
import matplotlib.pyplot as plt
w_pop = np.array([5., 30., 45., 22.])
m_pop = np.array( [5., 25., 50., 20.])
x = np.arange(4)
plt.barh(x, w_pop)
plt.barh(x, -m_pop)
plt.show()

图中女性人口的条形图照常绘制。然而,男性人口的条形图的条形图的条形图向左延伸,而不是向右延伸。可以使用数据的负值来快速实现对称条形图的绘制。
饼图
饼图可以用于对比数量间的相对关系:
import matplotlib.pyplot as plt
data = [10, 15, 30, 20]
plt.pie(data)
plt.show()

Tips:plt.pie()函数将一系列值作为输入,将值传递给matplolib,它就会自动计算各个值在饼图中的相对面积,并进行绘制。
直方图
直方图是概率分布的图形表示。事实上,直方图只是一种特殊的条形图。我们可以很容易地使用matplotlib的条形图函数,并进行一些统计运算来生成直方图。但是,直方图非常有用,因此matplotlib提供了一个更加方便的函数:
import numpy as np
import matplotlib.pyplot as plt
x = np.random.randn(1024)
plt.hist(x, bins = 200)
plt.show()

Tips:plt.hist()函数的作用是:获取一系列值作为输入。值的范围将被划分为大小相等的范围(默认情况下数量为10),然后生成条形图,一个范围对应一个条柱,一个条柱的高度是相应范围内中的值的数量,条柱的数量由可选参数bins确定。
三角网格图
处理空间位置时会出现网格图。除了显示点之间的距离和邻域关系外,三角网格图也是表示地图的一种方便方法。
import numpy as np
import matplotlib.pyplot as plt
import matplotlib.tri as tri
data = np.random.rand(200, 2)
triangles = tri.Triangulation(data[:,0], data[:,1])
plt.triplot(triangles)
plt.show()

Tips:代码中导入了matplotlib.tri模块,该模块提供了从点计算三角网格的辅助函数。