👉 点击关注不迷路
👉 点击关注不迷路
👉 点击关注不迷路
文章大纲
- 从零构建大语言模型全栈开发指南-第四部分:工程实践与部署
- 4.3.3 低代码开发:快速构建行业应用(电商推荐与金融风控案例)
- 1. 低代码与AI结合的核心价值
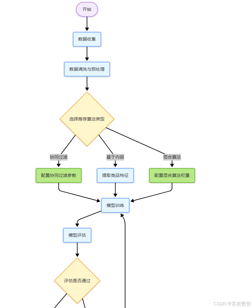
- 2. 电商推荐系统案例
- 2.1 技术架构与实现
- 2.2 性能评估与业务收益
- 3. 金融风控系统案例
- 3.1 技术架构与模型设计
- 3.2 性能评估与业务收益
- 4. Adapter技术在低代码平台中的应用
- 4.1 技术原理与优势
- 4.2 行业应用效果
- 5. 挑战与未来方向
- 5.1 实践挑战
- 5.2 技术演进
- 总结
从零构建大语言模型全栈开发指南-第四部分:工程实践与部署
4.3.3 低代码开发:快速构建行业应用(电商推荐与金融风控案例)


1. 低代码与AI结合的核心价值
低代码开发平台通过可视化界面和预置模块,显著降低了应用开发门槛,而AI技术则赋予其智能化决策能力。两者的结合在以下维度体现核心价值:
-
- 开发效率提升:传统开发周期从数月缩短至数周,通过
拖拽式组件和AI代码生成实现快速迭代。
- 开发效率提升:传统开发周期从数月缩短至数周,通过
-
- 成本降低<